ABB NAMC-03C 58944092
| Marke | ABB |
| Modellnummer | NAMC-03C |
| Bestellnummer | 58944092 |
| Stückpreis | 999 Dollar |
| Herkunftsland | Schweiz und Schweden |
| Gewicht | 0,5 KG |
| Zertifikat | C/O von der Handelskammer C/Q vom Hersteller |
| Garantie | 12 Monate |
| Menge des Lagerbestands | 2 |
ABB NAMC-03C ist eine Steuerplatine und gehört zum VFD-System für ACS600
Es gibt auch NAMC-03 3BSE006065R1

Kontonummer 88800006406771
Kontoname Vogi International Trading Co., Limited
(* Wenn der Kontoname den verfügbaren Platz überschreitet, fahren Sie bitte im Adressfeld fort.)
SWITF/BIC-Code WIHBHKHHXXX
Bank name OCBC Hong Kong Branch
Bankadresse 161 Queen's Road Central, Central, Hongkong
Land/Region Hong Kong (China)
Kontotyp Geschäftskonto
Bankleitzahl 035
Zahlungsart Für die Bezahlung von Waren führen Sie bitte eine FPS/CHATS/SWIFT Zahlung durch
Hinweise Bitte fügen Sie dem Empfänger die folgende Notiz/Nachricht bei, wenn Sie eine Zahlung vornehmen: [Name des Käufers] [Rechnungs-/Vertragsnummer] [Produkt]
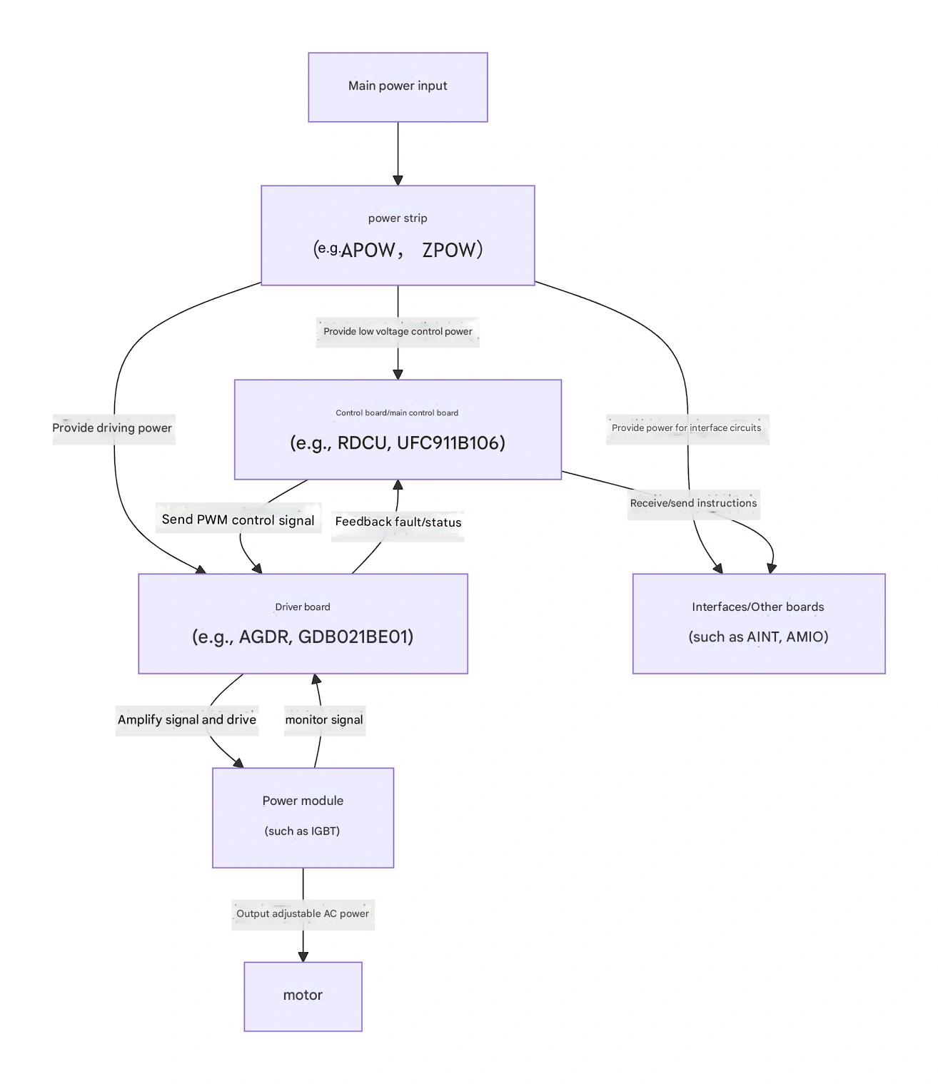
Die Wechselwirkung zwischen verschiedenen Platinen des ABB-Frequenzwandlers
Energie ist die Grundlage: Das Energieboard ist die Energiequelle, damit alle Karten funktionieren. Ohne den stabilen Niederspannungsstrom, den er liefert, wäre jegliche Intelligenz und Kontrolle unmöglich.
Die Instruktion ist der Kern: Die Steuertafel ist das Entscheidungszentrum, und die von ihr gesendeten Signale bestimmen das Verhalten des Systems. Die Genauigkeit des PWM-Signals beeinflusst direkt die Steuerleistung des Motors.
Ausführung und Schutz sind entscheidend: Die Treiberplatine und andere Stromkreise (wie ABRC) sind die Ausführenden, die Entscheidungen in physische Maßnahmen umwandeln. Ihre Betriebsbedingungen (ob Überstrom oder Überhitzung) beeinflussen direkt die nächste Entscheidung der Steuerplatine (wie zum Beispiel, ob gestoppt und geschützt werden soll). Die Schutzfunktion der Treiberplatine ist der Schlüssel zum Schutz von Hochleistungsgeräten (IGBT).

